博彩网-博彩通

學術

導航菜單

鄭玉新、唐敬龍教授團隊在《ACS Nano》發表最新研究成果

作者:    來源:公共衛生學院      編輯:王沛然   日期:2024年01月03日 14:38   閱讀:1

新聞網訊 近日,我校公共衛生學院院長鄭玉新、院長助理唐敬龍與北京科技大學、青島大學附屬醫院等單位合作,闡釋了碳納米管可以引起肺表面活性物質紊亂介導肺纖維化的發生。相關工作以“Pulmonary surfactant homeostasis dysfunction mediates multiwalled carbon nanotubes induced lung fibrosis via elevating surface tension”為題發表在《ACS Nano》(DOI: 10.1021/acsnano.3c05956)。

該研究利用受限液滴表面張力系統揭示了碳納米管直接作用肺表面活性物質,改變肺表面張力。同時,吸入的碳納米管引起II型肺泡上皮細胞自噬紊亂,進而導致肺表面活性物質的分泌減少。通過這兩種途徑引起肺表面活性物質紊亂,能夠通過外源補充肺表面活性物質,減緩其介導的肺纖維化程度。

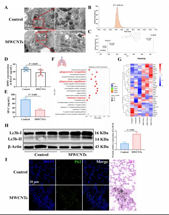
MWCNTs暴露可引起II型肺泡上皮細胞中板層小體(II型肺泡上皮細胞儲存和分泌肺表面活性物質的特有細胞器)出現空泡化改變,同時肺泡灌洗液中DPPC(肺表面活性物質中磷脂的主要成分)和SP-C(肺表面活性物質中的肺表面活性蛋白)含量均顯著降低。進一步分析作用機制發現,MWNCTs引起Lc3b-II及p62蛋白表達水平升高,表明MWCNTs暴露可引起自噬流阻斷。進一步通過體外研究分析自噬流阻斷原因,發現MWNCTs可通過作用于溶酶體,引起溶酶體pH值降低及損傷,影響自噬溶酶體形成,導致自噬功能障礙,進而誘發肺表面活性物質的分泌減少。最后為進一步確證肺表面活性物質與MWNCTs誘導的肺纖維化之間的關聯,研究者通過外源補充肺表面活性物質(Curosurf),發現肺表面活性物質可以有效改善MWNCTs吸入暴露引起的肺纖維化程度,表明肺表面活性物質的損傷是MWNCTs引起肺纖維化的重要誘因。

該研究首次從肺表面活性物質的角度探討MWCNTs吸入暴露致肺纖維化的分子機制,建立了受損的板層小體、肺表面活性物質和肺纖維化之間的直接機制聯系,表明肺表面活性物質具有作為進一步干預MWCNTs致肺纖維化或緩解相關癥狀的潛在作用靶點。這一發現為進一步闡明MWCNTs誘導肺纖維化的分子機制開辟了新的途徑,也為評估MWCNTs誘發肺纖維化的暴露風險及揭示其毒理學機制提供了重要依據,有助于推動相關職業和環境暴露接觸限值的制定。


    

< 上一篇:孫勇教授團隊在《JACS》發表最新研究成果 下一篇:我校入選第三批國家語言文字推廣基地 >
歡迎關注青島大學公眾號
  •  

    電話:(86)-532-85951111

  •  

    傳真:(86)-532-85953085

  •  

    校長信箱:xiaozhang@qdu.edu.cn

  •  

    書記信箱:shuji@qdu.edu.cn

  •  

    地址:青島市寧夏路308號

  • 意見反饋

版權所有 ? 青島大學                 魯 ICP 備案 05001947 號 - 4         魯公網安備 37021202000856號     

威尼斯人娱乐场 新葡京| 无锡百家乐的玩法技巧和规则| 真人百家乐官网澳门娱乐城| 百家乐翻天粤qvod| 百家乐官网视频下载地址| 方城县| 百家乐是怎样的| 和林格尔县| 微信百家乐群资源| 百家乐官网微笑打法| 国际娱百家乐的玩法技巧和规则 | 奔驰百家乐游戏电玩| gt百家乐官网平台假吗| 二八杠筒子| 百家乐官网麻将筹码币镭射贴膜| 阿坝县| 百家乐麻将牌| 澳门百家乐官网游戏说明| 威尼斯人娱乐代理注册| 太阳百家乐官网娱乐| 浠水县| 德州扑克发牌视频| 百家乐ag厅投注限额| 菲律宾百家乐官网娱乐场| 尊龙备用网站| 赌球网址| 百家乐扫瞄光纤洗牌机扑克洗牌机扑克洗牌机 | 百家乐官网tt娱乐平台| 大发888官方 hplsj| 必博百家乐游戏| 德州扑克葫芦| 百家乐官网讲谈| 德州扑克与梭哈| 百家乐桌子豪华| 百家乐官网手机壳| 赌百家乐心里技巧| 大发888娱乐场玩什么| 澳门百家乐怎么赢钱| 金冠百家乐官网的玩法技巧和规则| 大发888上不去| 送58百家乐的玩法技巧和规则|